JA佐野について
店舗一覧
ごあんない
採用情報
お困りの際はこちら
LINE
YouTube
FB
IG
お知らせ
ホーム
お知らせ
金融
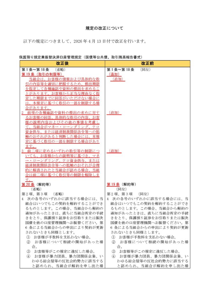
金融関係規程の改正について
2026.04.01
金融
金融関係規程の改正について
「JAネットバンク利用規定」等の一部改正について(事前のご案内)
前の記事
女性活躍推進法に基づく情報公表について
次の記事
RETURN TOP
JA佐野について
店舗一覧
ごあんない
採用情報
お困りの際はこちら
Line
X
Facebook
Youtube